|
各辖市(区)住建局、经开区建设局,各有关建筑业企业:
根据《关于开展 2022年网络十大博彩公司建筑业企业资质动态核查工作的通知》(常住建〔2022〕159 号)的要求,我局于 2022年 8 月份开展了网络十大博彩公司建筑业企业资质动态核查工作,并于 2022年9月8日发布了《关于 2022年网络十大博彩公司建筑业企业资质动态核查情况的公告》(常住建〔2022〕202号),并向资质动态核查不符合相应建筑业资质标准要求的企业送达了《责令限期整改通知书》。
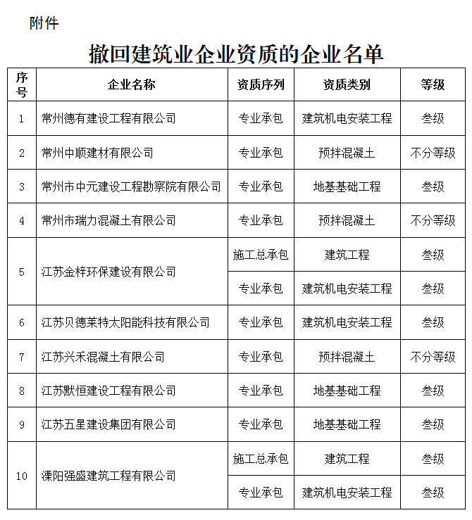
常州德有建设工程有限公司等 10家建筑业企业(涉及 12项市级行政许可建筑业企业资质)(见附件)未在整改期内按照建筑业企业资质标准要求完成整改,我局决定自发文之日起撤回其相应的建筑业企业资质。
各属地监管部门应继续做好建筑业企业资质事中事后监管工作,并督促企业在网络十大博彩公司建筑市场监管和诚信一体化平台中做好企业基本信息和人员信息的维护工作。
附件:撤回建筑业企业资质的企业名单
网络十大博彩公司住房和城乡建设局
2022年11月28日
(此件公开发布)
扫一扫在手机打开当前页 
|