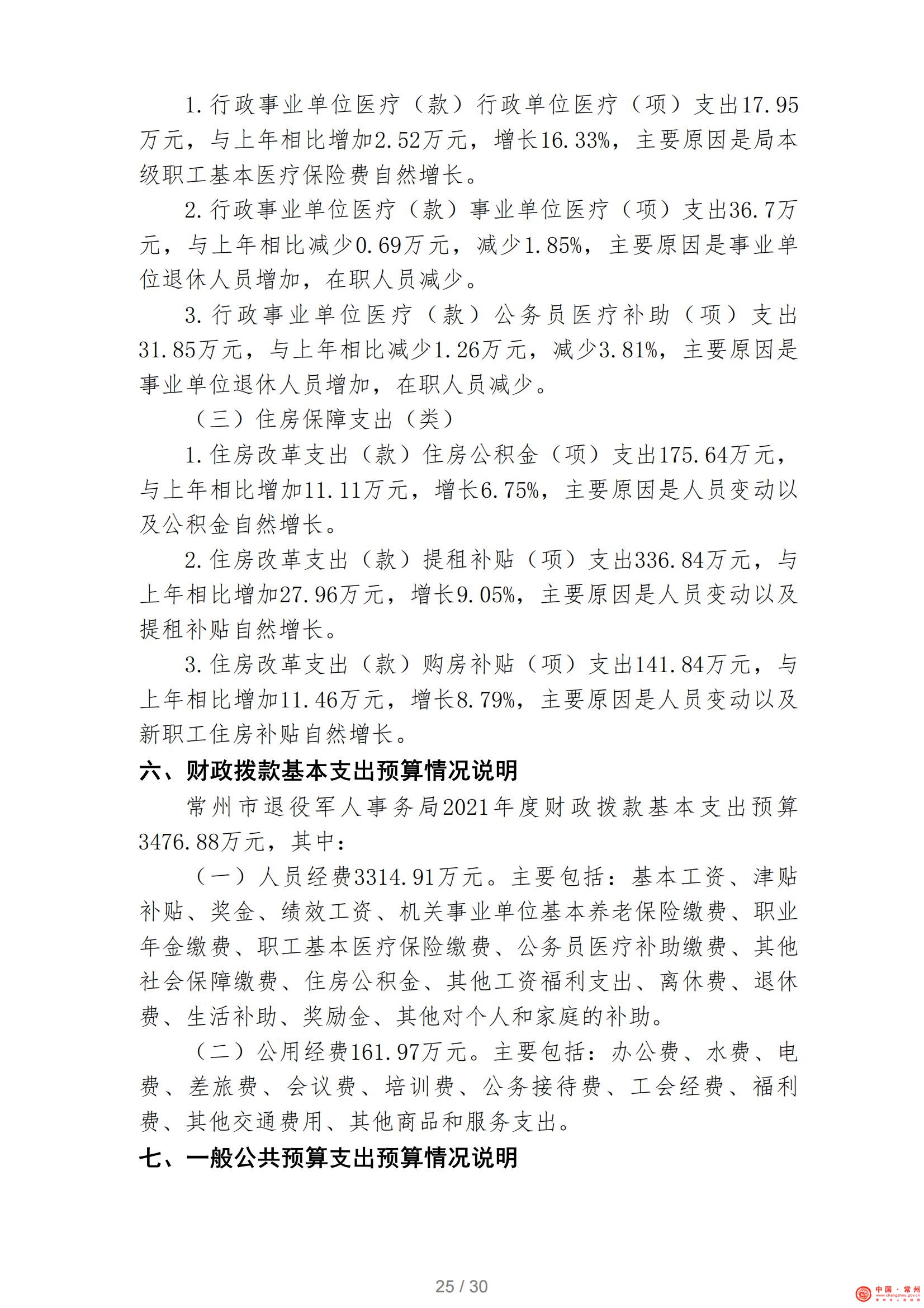
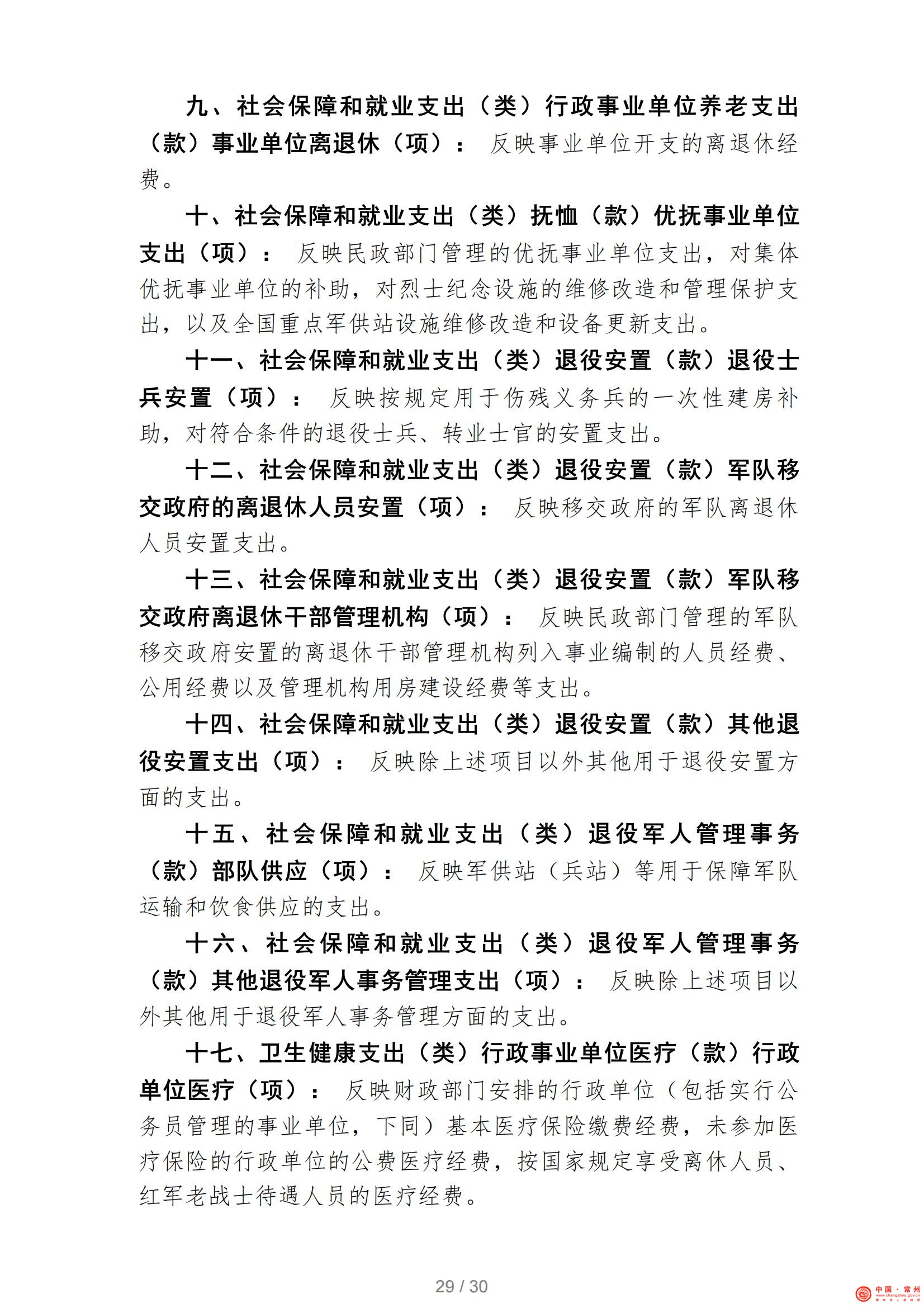
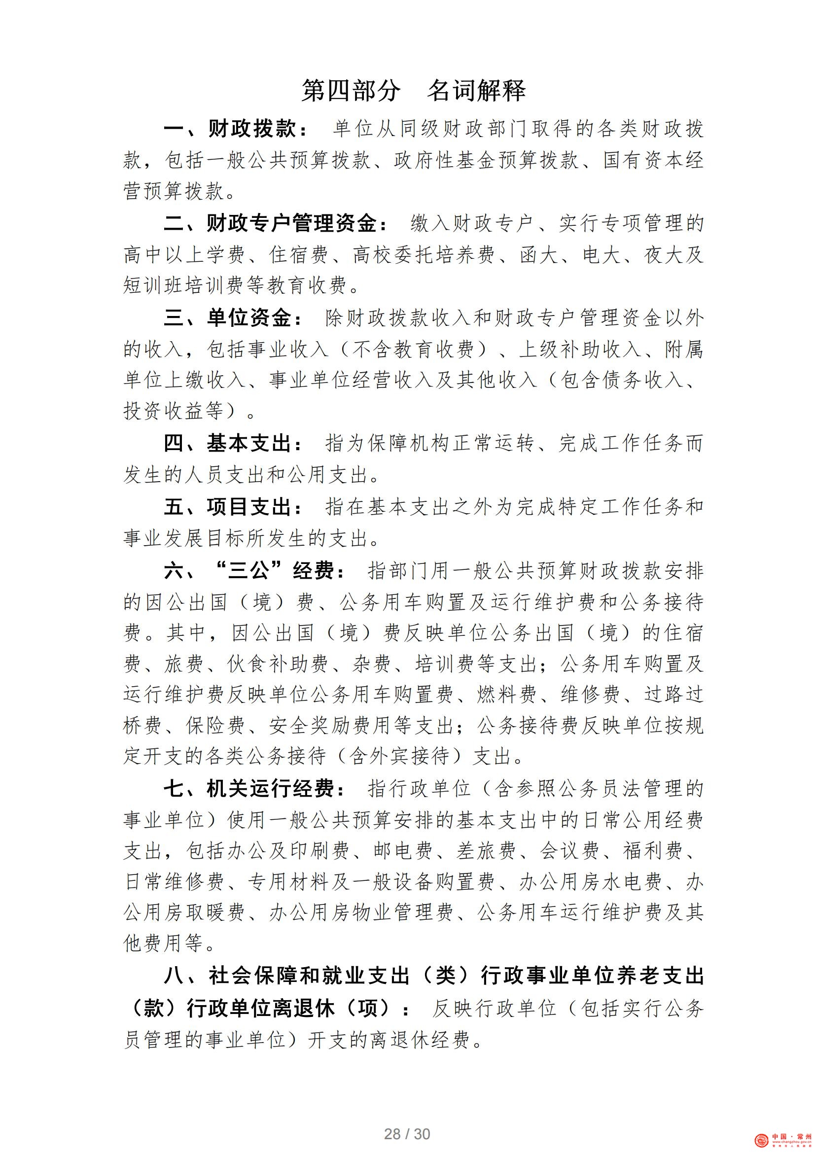
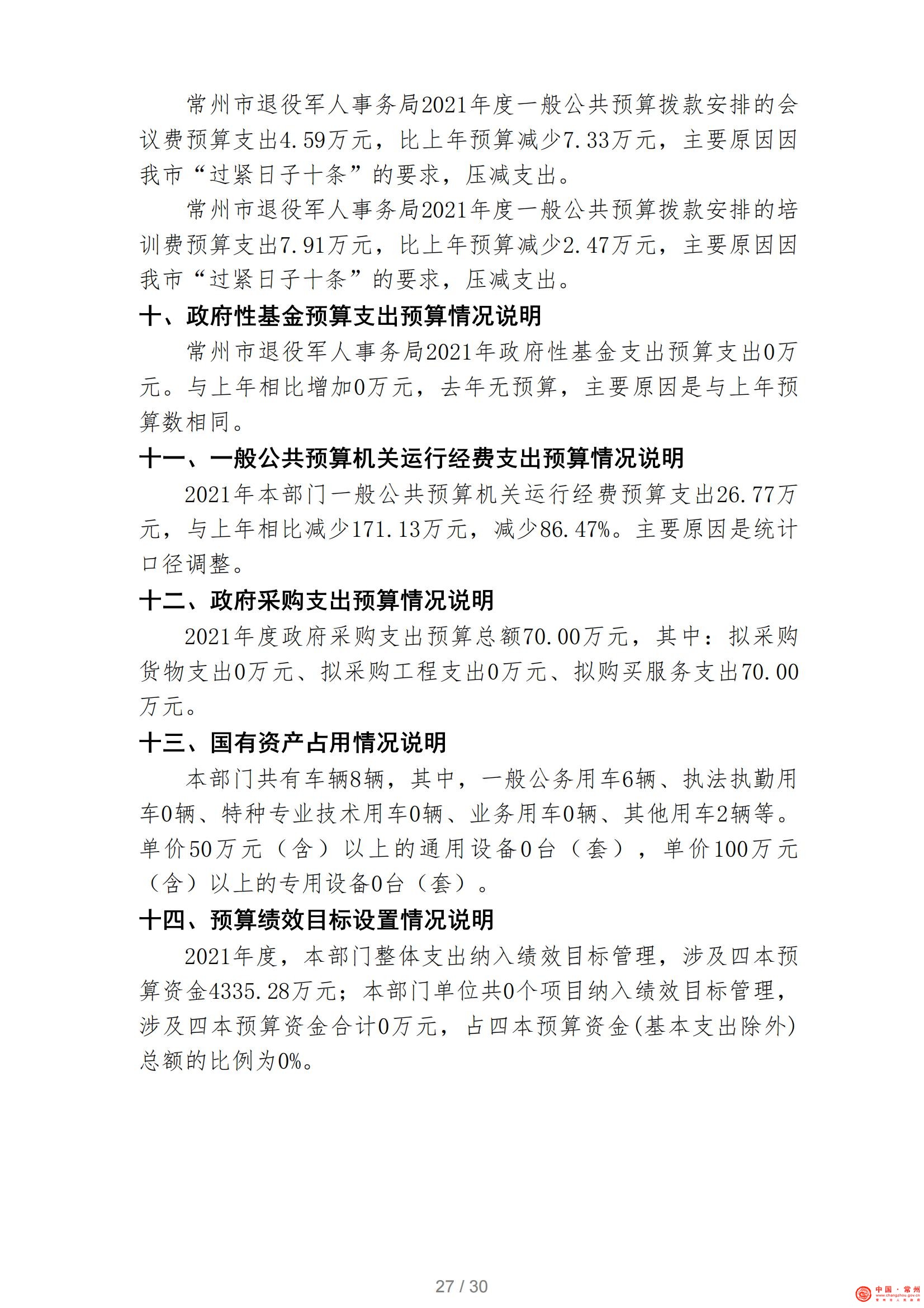
网络十大博彩公司
澳门网络十大博彩公司退役军人事务局2021年部门预算公开
网络十大博彩公司
我的常州
智能问答
移动服务
政务邮箱
个人中心
繁 |
English |
English
日本語
无障碍浏览
登录
首页
走进常州
新闻中心
澳门网络十大博彩公司
办事服务
政民互动
网络十大博彩公司
数据发布
党政信息
领导活动
您当前的位置:
首页
>>
澳门网络十大博彩公司
>> 正文
浏览次数:
信息名称:
澳门网络十大博彩公司退役军人事务局2021年部门预算公开
索 引 号:
MB1557417/2022-00005
法定主动公开分类:
财政预决算公开
公开方式:
主动公开
文件编号:
发布机构:
市退役军人局
生成日期:
2022-05-20
公开日期:
2022-05-20
废止日期:
有效
内容概述:
澳门网络十大博彩公司退役军人事务局2021年部门预算公开
澳门网络十大博彩公司退役军人事务局2021年部门预算公开
下载本信息公开文件
扫一扫在手机打开当前页
百变TDK镜像
镜像站群系统
干扰字符镜像
时间因子转换镜像
网站镜像克隆
关键词转码站群
MirrorElfR
整站下载器
站群克隆软件
>网站地图-sitemap