|
各有关单位:
根据《关于澳门网络十大博彩公司医疗保障定点零售药店实行分级分类管理有关事项的通知》(常医保服务〔2021〕68号)文件精神,结合实际,现就2021年度澳门网络十大博彩公司医疗保障定点零售药店(以下简称“医保药店”)分类遴选工作有关事宜通知如下:
一、遴选条件
(一)Ⅱ类药店
申请澳门网络十大博彩公司医疗保障Ⅱ类药店应具备以下条件:
1.已签订《澳门网络十大博彩公司基本医疗保险定点零售药店服务协议》且2019、2020年度综合考核未扣减年度预留费用。
2.同一平面药品经营场所使用面积(不含辅助用房)不低于130平方米;不同平面(指同一地址的不同楼层且不超过2层)药品经营场所使用面积(不含辅助用房)在200平方米以上,其中主营面积不低于100平方米。
3.设立门诊慢性病种药品销售专柜,设置门诊慢性病药品管理专岗,明确相对固定的门诊慢性病药品管理专职负责人、联络人,实行专柜专人管理。门店内有3名及以上精通业务、经验丰富、责任心强的药学专业技术人员,其中有2名及以上注册在本店的执业(中)药师,其中远程审方执业药师不重复计算。营业期间至少1名执业(中)药师在岗。
4.经营西药、中成药的品种不少于1500种商品名,其中基本医疗保险药品备药率不低于药品经营品种的85%,门诊慢性病药品数量不少于500种商品名。
5.按规定安装医保视频监控等系统,确保刷卡结算、取药行为在监控视线范围内,实现全程监控,做到实时上传结算、监管等相关数据。
6.严格遵守药品管理法律法规,门诊慢性病种药品的销售价格不得高于医保支付标准。
7.自2019年1月1日起至今未受到医疗保障、药品监管、市场监管等有关部门的行政处罚,且在申请过程中不因涉嫌违规处于医疗保障、市场监管部门立案调查期间。
(二)Ⅲ类药店
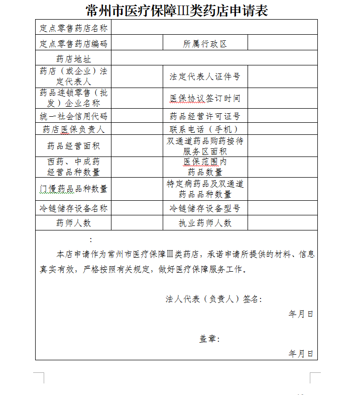
申请澳门网络十大博彩公司医疗保障Ⅲ类药店应具备以下条件:
1.已签订《澳门网络十大博彩公司基本医疗保险定点零售药店服务协议》且2019、2020年度综合考核未扣减年度预留费用。
2.药品经营场所使用面积(不含辅助用房)不低于300平方米,不同平面(指同一地址的不同楼层且不超过2层)药品主营面积(不含辅助用房)不低于150平方米;特定病药品和双通道药品服务以及参保患者购药接待区域相对独立且面积不少于50平方米。
3.设置特定病药品和双通道药品管理专岗,明确相对固定的特定病药品和双通道药品管理专职负责人、联络人,实行专区、专人管理。门店内有4名及以上精通业务、经验丰富、责任心强的药学专业技术人员,其中有3名及以上注册在本店的执业(中)药师(远程审方执业药师不重复计算)。营业期间保证有1名执业药师在专区负责特定病药品和双通道药品审方;配备1名及以上特定病药品和双通道药品专职配送人员,负责配送相关药品至定点医疗机构。建立特定病药品和双通道药品管理制度,明确药品销售、保管、配送等全程服务和相关台账记录要求,职责明确,责任到人。
4.具备特定病药品和双通道药品储存、配送、销售条件,具备特殊药品专业冷链仓储配送条件和管理经验,并能按规定将双通道管理药品准时送达指定医院,确保患者在医疗操作规定时间内完成药物使用。能不断提高销售能力,不断扩大特定病药品和双通道药品销售范围。
5.具备符合医保管理规定的信息系统,执行相应的技术规范和接口标准,与医疗保障经办机构、定点医疗机构互联互通,对接处方流转平台并能追溯外配处方来源,保证电子处方顺畅流转,并按规定做好相应台账。特定病药品和双通道药品销售优先使用医保电子凭证,为参保人员提供更优质服务。
6.按规定安装医保视频监控等系统,确保刷卡结算、取药行为在监控视线范围内,实现全程监控,做到实时上传结算、监管等相关数据。
7.严格遵守药品管理法律法规,特定病药品和双通道药品的销售价格不得高于医保支付标准。
8.自2019年1月1日起至今未受到医疗保障、药品监管、市场监管等有关部门的行政处罚,且在申请过程中不因涉嫌违规处于医疗保障、市场监管部门立案调查期间。
二、遴选时间和方式
(一)申请时间
2021年9月1日—2021年9月8日。逾期不再受理。
(二)申请方式
本次申请采用网上申报的方式,医保药店可以通过澳门网络十大博彩公司医疗保障局网站(http://ybj.changzhou.gov.cn/以下简称“市医保局官网”)“医保药店分类遴选申报”栏目申请。
三、遴选流程
(一)自愿申请
符合条件的医保药店在前述规定时间内登录市医保局官网办理分类遴选申请手续,点击“医保药店分类遴选申报”栏目进入申请界面,选择本次所要申请分类管理药店的类型,通过输入用户名和密码(用户名为医保药店医保编码,初始密码为:666666)登录,进行基础信息登记,并按要求上传相应的申请材料(附件1)的影像资料。
(二)综合评估
1.初审。各辖市(区)医保经办机构按所属行政区对医保药店网报信息及影像资料进行初审,如提交的资料不符合要求的,应通知其及时补正,逾期不补正的视为撤回申请。同时,形成分类汇总信息,初审通过的报市医保经办机构复审,初审不通过的,书面告知医保药店不通过原因。
2.复审。市医保经办机构按照方便群众、支持发展、质效优先的原则,对全市Ⅱ类药店初审结果进行抽查复审。按照合理布局,区域全覆盖,就近配置,便捷安全,效能优先,保障供应的原则,对全市Ⅲ类药店的初审结果进行复审确认。复审不通过的,书面告知医保药店不通过原因。
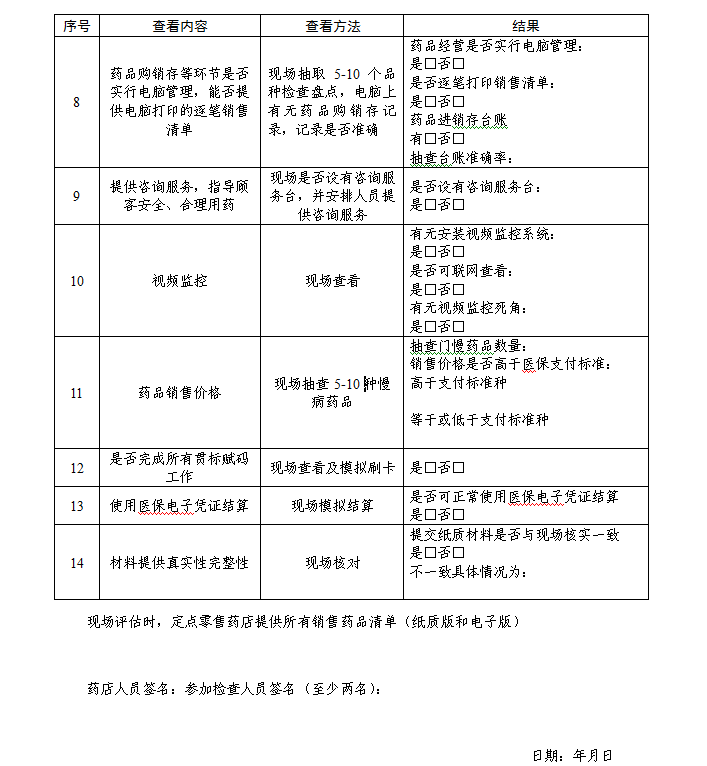
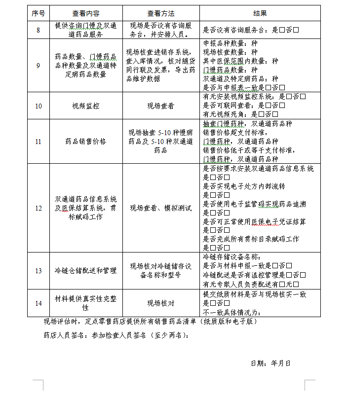
3.现场评估。市医保经办机构组织各辖市(区)医保经办机构对复审通过的医保药店进行现场评估,核对《澳门网络十大博彩公司医疗保障Ⅱ类药店申请表》(见附件2)或《澳门网络十大博彩公司医疗保障Ⅲ类药店申请表》(见附件3)及相关书面申请材料原件,并填写《澳门网络十大博彩公司医疗保障Ⅱ类药店现场评估表》(附件4)、《澳门网络十大博彩公司医疗保障Ⅲ类药店现场评估表》(附件5)。现场评估不通过的,书面告知医保药店不通过原因。
(三)公示签约
市医保经办机构通过市医保局官网对拟定的全市Ⅱ类药店、Ⅲ类药店名单进行公示(公示期为7个工作日),接受社会监督。公示无异议的医保药店可按规定与医保经办机构签订补充服务协议。公示期内有异议的,由属地医保经办机构组织查证,查证属实的不予遴选。
(四)结果公布
市医保经办机构通过市医疗保障局官网向社会公布已签订补充协议的Ⅱ类药店、Ⅲ类药店名单。
四、其他事项
1.医保药店应严格按照本通知要求,如实填报相关信息与申报资料,对提供材料的真实性和完整性做出承诺,不得弄虚作假。如发现虚构、篡改材料等不诚信行为的,一经查实,该药店年度综合考核等级直接降为E级,且该机构及同一法定代表人或负责人的其他机构两年内均不得提出申请。
2.参加本次医疗保障定点零售药店分类遴选的医保药店,以本通知发布时间为准,需保持资质的稳定性。在遴选整个流程中,凡单位名称、单位地址、法定代表人(负责人)中任意一项发生变更情形的,视作自动放弃本次申请。
3.医疗保障定点零售药店分类遴选工作的过程和结果公开,并接受社会监督。监督电话:0519-85688609
附件:1.澳门网络十大博彩公司医疗保障Ⅱ类药店、Ⅲ类药店申请相关材料;
2.澳门网络十大博彩公司医疗保障Ⅱ类药店申请表;
3.澳门网络十大博彩公司医疗保障Ⅲ类药店申请表;
4.澳门网络十大博彩公司医疗保障Ⅱ类药店现场评估表;
5.澳门网络十大博彩公司医疗保障Ⅲ类药店现场评估表;
6.澳门网络十大博彩公司各级医保经办机构咨询电话。
澳门网络十大博彩公司医疗保障管理服务中心
2021年8月27日
附件1
澳门网络十大博彩公司医疗保障Ⅱ类药店、Ⅲ类药店
申请相关材料
1.《营业执照》副本;
2.《药品经营许可证》副本;
3.执业(中)药师注册证,药师证;
4.相关负责人、专业技术人员劳动合同;
5.医保药店用房《房屋产权证》或合法产权使用证明或《房屋租赁协议》;
6.医保药店平面结构示意图和所处地理位置示意图;
7.实际销售药品清单(现场评估时提供);
8.2019年至今未有行政处罚承诺材料;
9.冷链药品仓储、配送相关设备配置规格标准证明材料(申请Ⅲ类药店提供);
10.实际销售特定病药品和双通道药品品种清单(申请Ⅲ类药店提供)。
附件2

附件3

附件4


附件5


附件6

附件2:澳门网络十大博彩公司医疗保障Ⅱ类药店申请表(点击下载)
附件3:澳门网络十大博彩公司医疗保障Ⅲ类药店申请表(点击下载)
附件4:澳门网络十大博彩公司医疗保障Ⅱ药店现场评估表(点击下载)
附件5:澳门网络十大博彩公司医疗保障Ⅲ药店现场评估表(点击下载)
扫一扫在手机打开当前页 
|